Peer Review and Publication Process

  1. Author submits manuscript to our conference tool through this following link: https://icolae.ums.ac.id/submit/index.php?page=register
  2. All manuscripts submitted to this conference must follow focus and scope, and author guidelines for the publication. The submitted manuscripts must address scientific merit or novelty appropriate to the focus and scope. All manuscripts must be free from plagiarism contents. All authors are suggested to use plagiarism detection software to do the similarity checking. Editors will check the each manuscripts’ similarity rate using the Turnitin software.
  3. The Editor-in-Chief (EIC) will check the feasibility of the topic for possible publication. Suitable manuscripts are submitted to the editors for further processing. Manuscripts not suitable for publication will be rejected.
  4. The EIC will check the completeness of provisionally accepted manuscripts based on the guidelines for authors, adherence to the journal’s templates, adequacy of references, originality (check on potential plagiarism issues), and accuracy of language.
  5. Manuscripts that meet the journal format and requirements will be forwarded to a minimum of two reviewers/advisory editors under a double-blind process. Manuscripts that did not meet the requirements will be sent back to the author/s for revision. The reviewers give scientific valuable comments improving the contents of the manuscript. Based on the results of the peer review, the EIC decides whether a manuscript may be published without revisions, or be sent back to authors to perform minor revisions or major revisions; a manuscript may also be rejected. For a minor revision, the authors are requested to submit a final version of the manuscript with the required changes. For a major revision, a final version of the manuscript will be resubmitted to the peer reviewers for re-evaluation. In this case, the peer review process begins anew.

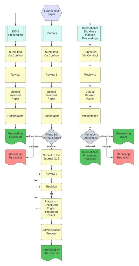
These review process are visualized in the following flowchart